
We are Tecnicaer
Over 90 professionals “At Tecnicaer, we feel like we belong to an exceptional world, just as exceptional as every worker who operates here; an extraordinary exception that creates human opportunities”.
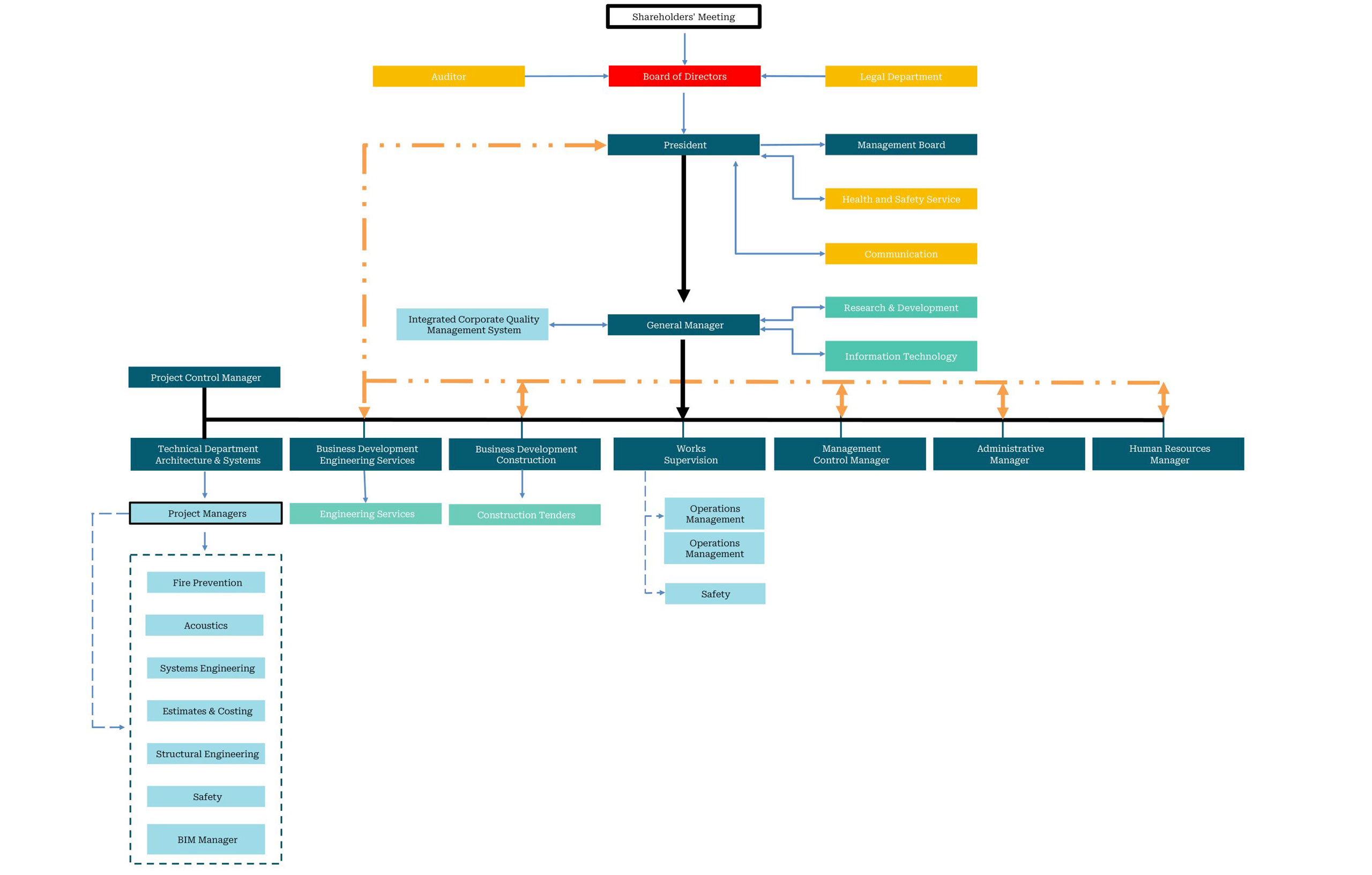
Company Management
Tecnicaer is the result of the vision of two professionals, Fabio Inzani and Stefano Bonfante, who share a passion for work and the vision of design at the service of people. Through management strategies, mentoring, and training developed over more than twenty years of experience, they coordinate and lead a multidisciplinary and diverse team of professionals in the design of works of collective interest, integrating multiple skills, from urban planning to construction detail to on-site realization.

Fabio
Inzani
FOUNDER, PRESIDENT, LEGAL REPRESENTATIVE and TECHNICAL DIRECTOR
He has been working for over 25 years, both nationally and internationally, as a General Manager Engineer in the fields of hospital, educational, and correctional construction, also dealing with design in the areas of structured finance and medical equipment.

Stefano
Bonfante
CEO AND TECHNICAL DIRECTOR
He has been working for over 25 years, both nationally and internationally, as a Project Manager in the fields of hospital, educational, and correctional construction, overseeing the design and site management of systems, diagnostic facilities, and interventional units.
Direction

Nicola
Barbone
General Manager

Stefano
Carera
Director of Architectural Services

Nicolò
Fabiani
Director of Plant Services

Franco
Tozzi Senesi
Commercial Development for Enterprises

Antonello
Somma
Administrative Manager
Department Managers

Francesca
Motta
Integrated Corporate Quality Management System

Nicole
Giler
Research and Development

Irene
Zecchini
Research and Development

Maria
Torredimare
Information Technology

Carlo Maria
Luci
Management Control Manager

Francesca
Ughetto-Monfrin
Human Resources Manager
Project Managers

Francesco
Bosco
Project Manager

Alessia
Chiambretto
Project Manager

Massimo
Loia
Project Manager

Enrico
Migliori
Project Manager

Elisa
Versari
Project Manager

Niccolò
Ciaccheri
Fire Prevention, Management Control

Davide
Brasile
Plant Engineer

Roberto
Impera
BIM Manager, Estimates and Bills of Quantities

Alessandro
Conti
Structural Designer

Ervin
Azizi
Engineering Services Tenders

Lorenzo
Scarpelli
Engineering Services Tenders

Emma
Giomini
Engineering Services Tenders

Alberto
Sanseverino
Construction Tenders

Matteo
Cavallaro
Operational Departments

Riccardo
Rubini
Operational Departments

Marco
Ferri
Health and Safety Coordinator